โครงสร้างและอำนาจหน้าที่
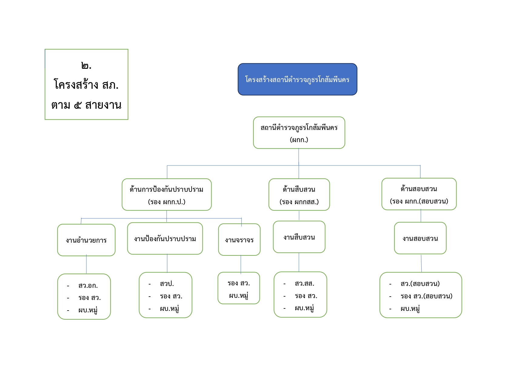
โครงสร้างองค์กร

.jpg)
⭐ข้อมูลผู้บริหาร

⭐ อำนาจหน้าที่



⭐ยุทธศาสตร์สำนักงานตำรวจแห่งชาติ 20 ปี (พ.ศ. 2561-2580)
สถานีตำรวจภูธรโกสัมพีนคร. (2568). โครงสร้างและอำนาจหน้าที่. สืบค้น 17 ธันวาคม 2568, จาก https://kosamphinakhon.kamphaengphet.police.go.th/?lang=TH&page_id=106
https://kosamphinakhon.kamphaengphet.police.go.th/?page_id=106&lang=TH



